[mekongai_chatbot]
Giới thiệu
Trong thời đại số hóa ngày nay, việc tích hợp một chatbot thông minh vào Facebook Messenger và Website của doanh nghiệp không chỉ giúp tiết kiệm thời gian mà còn nâng cao trải nghiệm của khách hàng. Chatbot không chỉ là một công cụ hỗ trợ khách hàng thông thường, mà còn là một cơ hội để tối ưu hóa quy trình chốt đơn và tương tác với khách hàng. Bài viết này sẽ giới thiệu các thông tin về dịch vụ cung cấp chatbot hỗ trợ khách hàng và chốt đơn của MekongAI. Giúp bạn hiểu thêm về lợi ích và giá trị khi tích hợp chatbot vào Facebook Messenger và Website của bạn để cung cấp thông tin, giải đáp thắc mắc, xử lý khiếu nại và chốt đơn cho khách hàng một cách tự động sẽ hiệu quả như thế nào.
Lợi ích khi sử dụng MekongAI Chatbot
Chatbot chăm sóc khách hàng và chốt đơn là một giải pháp công nghệ hiện đại, mang lại nhiều lợi ích cho các doanh nghiệp kinh doanh dịch vụ như spa, thẩm mỹ viện, làm đẹp,… Cụ thể, chatbot có thể giúp:
- Tăng cường trải nghiệm khách hàng: Chatbot hoạt động 24/7, sẵn sàng giải đáp thắc mắc, cung cấp thông tin cho khách hàng bất cứ lúc nào. Điều này giúp khách hàng có được trải nghiệm dịch vụ tốt hơn, không cần phải chờ đợi nhân viên trực điện thoại hoặc trực tiếp tại spa.
- Tăng hiệu quả hoạt động: Chatbot có thể tự động trả lời các câu hỏi thường gặp, giúp nhân viên tiết kiệm thời gian và tập trung vào các công việc khác, giúp tăng tỷ lệ chốt đơn, và giảm chi phí nhân sự. Chatbot cũng có thể hỗ trợ quy trình chốt đơn, giúp doanh nghiệp tăng doanh thu.
- Tăng tính cá nhân hóa: Chatbot có thể lưu trữ thông tin khách hàng và sử dụng thông tin đó để cá nhân hóa trải nghiệm dịch vụ. Điều này giúp khách hàng cảm thấy được quan tâm và hài lòng hơn.
Các tính năng nổi bật
Chatbot chăm sóc khách hàng và chốt đơn có các tính năng nổi bật sau:
- Trả lời câu hỏi: Chatbot có thể trả lời các câu hỏi thường gặp về dịch vụ, giá cả, giờ làm việc, địa chỉ,…
- Cung cấp thông tin: Chatbot có thể cung cấp thông tin chi tiết về các dịch vụ, bao gồm mô tả, giá cả, hình ảnh,…
- Hỗ trợ đặt lịch và chốt đơn: Chatbot có thể hỗ trợ khách hàng đặt lịch hẹn sử dụng dịch vụ. Chatbot sẽ hỏi các thông tin liên quan từ khách hàng sau đó chốt đơn mua dịch vụ.
- Hỗ trợ khiếu nại: Chatbot có khả năng hỗ trợ khách hàng và lưu lại những khiếu nại, lưu ý về dịch vụ sau đó gửi thông tin đến doanh nghiệp để cải thiện chất lượng dịch vụ và gửi thông tin đơn hàng cho doanh nghiệp.
- Tùy chỉnh chatbot: Chatbot có thể được tùy chỉnh cho phù hợp với dịch vụ của bạn. Dựa vào dữ liệu và thông tin bạn cung cấp, bạn có thể đào tạo chatbot để hiểu và phản hồi đúng cách đối với các câu hỏi và yêu cầu khách hàng cụ thể trong lĩnh vực của bạn.
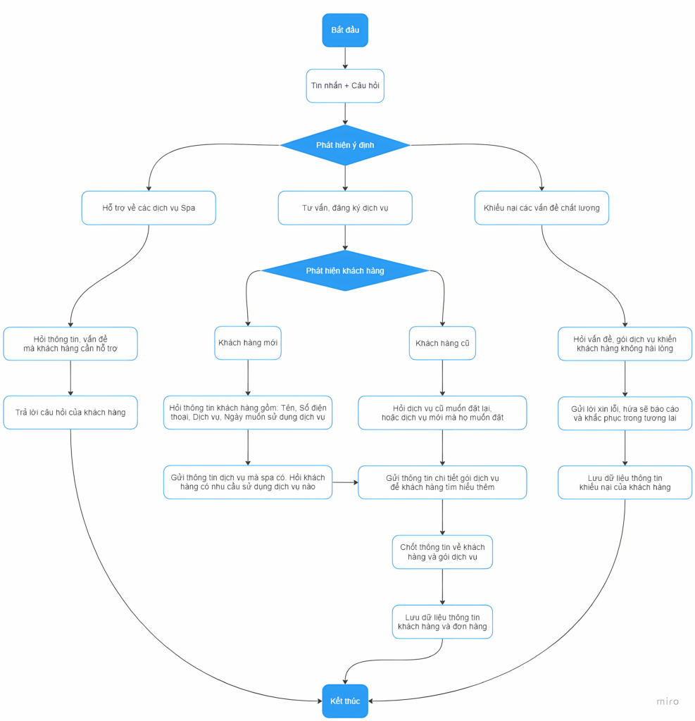
Cách thức hoạt động
Chatbot chăm sóc khách hàng và chốt đơn hoạt động theo các bước sau:
- Khách hàng gửi tin nhắn cho chatbot trên Facebook Messenger hoặc website.
- Chatbot dựa trên dữ liệu đã được cung cấp để trả lời câu hỏi của khách hàng và hỗ trợ chốt đơn.
- Nếu khách hàng có nhu cầu đặt dịch vụ, chatbot sẽ hỗ trợ khách hàng chọn dịch vụ, thời gian, địa điểm, hỏi và lưu các thông tin của khách hàng.
- Sau khi chốt đơn thành công, chatbot sẽ lưu thông tin đơn hàng lại và gửi cho doanh nghiệp.
MekongAI Chatbot cho Facebook Messenger
Dưới đây là một số ví dụ minh họa sau khi MekongAI Chatbot được tích hợp vào Facebook Messenger. Lúc này, khi có khách hàng nhắn tin cho page facebook, chatbot sẽ tự động trả lời các câu hỏi theo dữ liệu đã được cung cấp, đồng thời các quy trình chăm sóc khách hàng, chốt đơn,… sẽ tự động được thực hiện dựa theo yêu cầu của khách hàng.
MekongAI Chatbot cho Website
Dưới đây là một số ví dụ minh họa sau khi MekongAI Chatbot được tích hợp vào Website. Lúc này, khi có khách hàng nhắn tin cho page facebook, chatbot sẽ tự động trả lời các câu hỏi theo dữ liệu đã được cung cấp, đồng thời các quy trình chăm sóc khách hàng, chốt đơn,… sẽ tự động được thực hiện dựa theo yêu cầu của khách hàng tương tự như chatbot trên facebook messenger.
Lưu ý khi sử dụng MekongAI Chatbot
Để chatbot chăm sóc khách hàng và chốt đơn hoạt động hiệu quả, doanh nghiệp cần lưu ý một số điều sau:
- Cung cấp dữ liệu đầy đủ và chính xác: Chatbot cần được cung cấp dữ liệu đầy đủ và chính xác về dịch vụ, giá cả, giờ làm việc,… Điều này giúp chatbot trả lời câu hỏi và hỗ trợ đặt lịch hiệu quả.
- Thường xuyên cập nhật thông tin: Doanh nghiệp cần thường xuyên cập nhật thông tin về dịch vụ, giá cả, giờ làm việc,… Điều này giúp chatbot cung cấp thông tin chính xác nhất cho khách hàng.
- Kiểm tra đơn hàng và thông tin khiếu nại thường xuyên: Doanh nghiệp cần kiểm tra các đơn hàng đã được chatbot hỗ trợ đặt lịch khi trò chuyện, sau đó liên hệ lại với khách hàng để xác nhận đơn hàng. Bên cạnh đó cũng cần lưu ý các khiếu nại từ khách hàng đã được ghi nhận để cải thiện dịch vụ.
Kết luận
Chatbot là một công cụ mạnh mẽ để cải thiện dịch vụ và tối ưu hóa quy trình kinh doanh của spa của bạn. Tích hợp chatbot trên Facebook Messenger và trang web của bạn sẽ giúp bạn chăm sóc khách hàng một cách thông minh và hiệu quả hơn bao giờ hết. Bắt đầu tích hợp chatbot ngay hôm nay để nâng cao trải nghiệm của khách hàng và tăng doanh số bán hàng của bạn.
